内蒙古自治区林业和草原局
长者模式
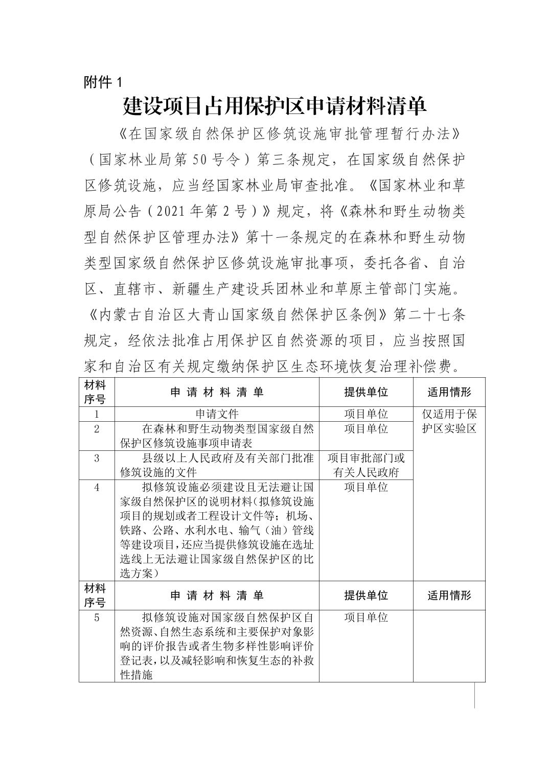
|
无障碍
|
微信公众号
|
登录/注册
|
蒙古文版
|
部门网站导航
自治区政府组成部门
发展和改革委员会
教育厅
科学技术厅
工业和信息化厅
民族事务委员会
公安厅
民政厅
司法厅
财政厅
人力资源和社会保障厅
自然资源厅
住房和城乡建设厅
生态环境厅
交通运输厅
水利厅
农牧厅
商务厅
文化和旅游厅
卫生健康委员会
退役军人事务厅
应急管理厅
审计厅
自治区直属特设机构
国有资产监督管理委员会
自治区直属机构
市场监督管理局
林业和草原局
广播电视局
体育局
统计局
能源局
地方金融监督管理局
国防动员办公室
医保局
信访局
搜索
首页
林草概况
政府信息公开
政务服务
新闻动态
互动交流
首页
林草概况
政府信息公开
政务服务
新闻动态
互动交流
无障碍浏览
蒙文版
当前位置:
首页
>
新闻动态
>
通知公告
致占用保护区项目建设单位的一封信
发布时间:2026-01-26 11:08:51
来源:内蒙古自治区大青山国家级自然保护区管理局
扫一扫在手机打开当前页
相关文档 :
字体放大
字体缩小
打印
分享
致占用保护区项目建设单位的一封信
发布时间:2026-01-26
来源: 内蒙古自治区大青山国家级自然保护区管理局
朗读
致占用保护区项目建设单位的一封信,
<!--!doctype-->